在线留言 网站地图 RSS|XML 您好,欢迎访问兰州梦得来化工有限公司网站!
咨询热线-18919836718
联系我们Contact us
全国咨询热线18919836718

兰州梦得来化工有限公司

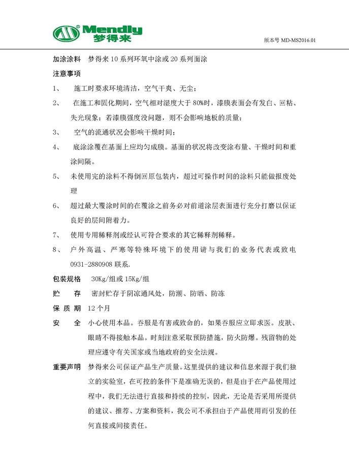
公司座机:0931-2880908

兰州分公司

联系电话:13359318987

新疆分公司

联系电话:13565952159

联系电话:18999220025

公司传真:0931-2863958

公司网址:www.mendly.cn

公司地址:甘肃省兰州市七里河区王家堡92号

环氧地坪底涂

高昌通用环氧地坪底涂

通用环氧地坪底涂为双组份涂料,甲组份由环氧树脂、各种颜填料、助剂等调制而成,已组份为改性胺类无毒固化剂。涂料涂层平坦亮丽、材质致密耐久、表面坚硬、防尘、防滑、耐腐蚀、易清洗、一体成型、无接缝、耐磨、耐压、耐冲击、韧性好、本产品为双组份涂料,甲组份由环氧树脂、各种颜填料、助剂等调制而成,已组份为改性胺类无毒固化剂。

在线咨询全国热线
13359318987

通用高昌高昌环氧地坪底涂

通用高昌高昌环氧地坪底涂为双组份涂料,甲组份由环氧树脂、各种颜填料、助剂等调制而成,已组份为改性胺类无毒固化剂。

特性

涂料涂层平坦亮丽、材质致密耐久、表面坚硬、防尘、防滑、耐腐蚀、易清洗、一体成型、无接缝、耐磨、耐压、耐冲击、韧性好、本产品为双组份涂料,甲组份由环氧树脂、各种颜填料、助剂等调制而成,已组份为改性胺类无毒固化剂。

颜色多样、经久耐用。

施工方法

一般胺类固化的环氧涂料在5℃以下时基本上不反应固化,所以施工环境温度不宜低于5℃,低温时涂料粘度大,也不易施工。高温时,涂料两组份反应快,使用期短,涂料有时来不及流平,施工时也应注意。高湿度也对涂层个观有很大影响,特别要避免在低温高湿环境下施工。此类涂料一般可通时调整固化剂来适应不同的施工条件。 

施工工艺

1、底涂施工:将低粘度无溶剂环氧封闭底漆配好后,辊涂、刮涂或刷涂,使其充分润湿混凝土,并渗入到混凝土内层。   

2、中涂施工:中涂施工比较关键,将环氧色浆、固化剂与适量混合料径的石英砂充分混合搅拌均匀(有时需要熟化),用镘刀镘涂成一定厚度的平整密实层(推荐采用锯齿状镘刀镘涂,然后用带钉子的辊子辊压以释出膜内空气),也可采用抹光机抹平,加砂量更大一些;还可采用刮涂,加砂量更大。中涂层固化后,刮涂填平腻子并打磨平整,为面涂提供良好表面。   

3、腻子修补:对水泥类面层上存在的凹坑,采用EPOXY mortar填平修补,自然养护干后打磨平整。   

4、面涂施工:将环氧色浆及固化剂混合均匀后,可镘涂、刷涂、辊涂或喷涂,使其自流平,获得平整均匀的表面涂层。   

5、施工验收:表面平整光洁、色彩一致、无明显色差。   

6、注意事项:避免在低温高湿条件下施工;双组份混合后,应尽快在使用期内用完;涂装完成后,应充分保养后,才能投入使用;应根据基材平整度状况和使用要求,确定涂层厚度。地面平整度越差,应采用越厚的涂装系统,涂层载重越大,涂层应越厚,如涂层过薄,使用过程中易损坏。

本文标签: